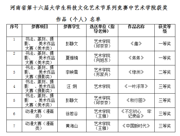
日前,河南省第十六届大学生科技文化艺术节系列竞赛活动获奖作品发布,我院学生荣获一等奖2项,二等奖1项,三等奖4项。

河南省大学生第十六届大学生科技文化艺术节由省委宣传部、省教育厅、省文化厅、团省委、省学联共同主办,每两年举办一次,是涵盖征文、书法、篆刻、摄影、舞蹈、声乐、主持、曲艺等多种艺术形式的系列竞赛,全省100余高校参与其中,是衡量高校校园文化建设水平的重要赛事。
我院领导高度重视,召开专门会议,鼓励全院师生积极参与竞赛。做到发挥学生专长、展现学生风采,不断创新育人路径和方法,培养创新性人才、复合型人才、应用型人才,引领青年学生为新时代中国特色社会主义建设、为中原更加出彩贡献磅礴青春力量。为此指导教师积极为参赛选手提供作品指导、鼓励他们要充满信心,积极备战,赛出成绩。参赛选手刻苦训练,顽强拼搏,在各项赛事中都发挥出较高水平,取得了骄人成绩。