tyc7111cc太阳成集团
网站首页
学院快讯
教学科研
通知公告
太阳概况
院情简介
机构设置
专业设置
师资队伍
名师风采
青年教师
教学科研
教学动态
专业建设
实习实践
党建思政
总支机构
学习资源
党建动态
学生工作
团学工作
学风建设
管理规定
学子风采
第二课堂
太阳集团
招生信息
就业资讯
创新创业
师范专业认证
专业介绍
工作动态
线上展厅
学科竞赛
教学资源
学院荣誉
艺术展厅
学校主页
首页
> 实习实践
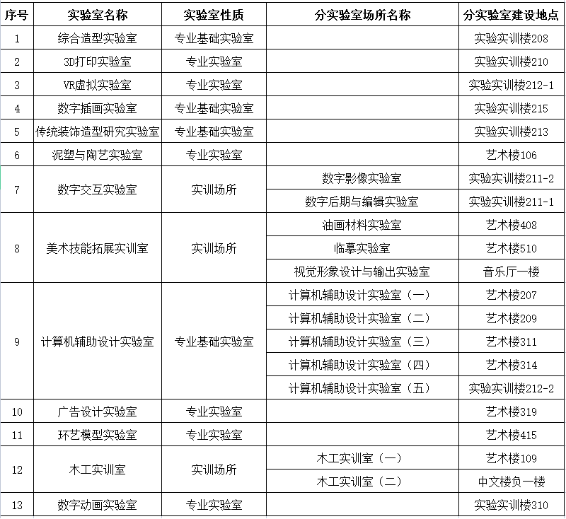
tyc7111cc太阳成集团实验室建设情况一览
发布时间:2020-06-29    来源:   作者:   供图:   编辑:mssj 阅读量:
上一条:
tyc7111cc太阳成集团实训中心简介
下一条:
我院召开实验室安全工作会议
教学科研