课程简介:
商场展示空间设计是一门具有较强实践性的专业课程,它既有室内设计的空间感,又有展示设计的表现性。该课程为展示设计方向的主干课程之一,是一项涉及视觉营销、空间布局、照明设计、材料设计、陈列设计等方面的综合设计活动,更是传播品牌形象,建立品牌知名度、美誉度的重要渠道。此次课程作业,我们以大型购物中心为依托,在了解商品陈列方式及空间布局的基础上,根据品牌调研和分析情况,设计出符合该品牌市场定位的具有可识别性的展示空间。
作品01
Uncut Jade "璞"-- 有关星巴克河南博物馆店的设计构想
作者:张翘楚


作品2
海尔智家店铺设计
作者:周崇



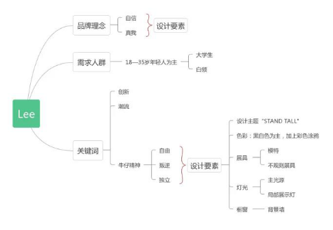
作品3
LEE店铺设计
作者:杜家琦




作品4
言几又--有关言几又郑州新田360广场店设计构想
作者:游宇宙


作品5
ANTA--有关安踏店铺的设计构想
作者:张志恒




作品6
SAMS CLUB 山姆线下体验店设计
作者:余佳钰



作品7
MUJI无印良品店铺设计
作者:高伟



作品8
MIU MIU 缪缪店铺设计
作者:连瑞雨


作品9
Serge Lutes 芦丹氏店铺设计
作者:骆梓萌


作品10
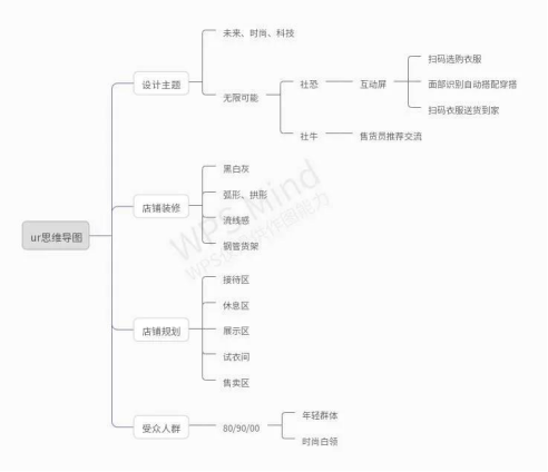
UR店铺设计
作者:屈俊


作品11
木屋烧烤店铺设计
作者:旷宇洁


作品12
波司登店铺设计
作者:马雪粉


作品13
热风店铺设计
作者:赵薇


作品14
瑞幸咖啡店铺设计
作者:杨雅琪

作品15
SWITCH--有关任天堂线下旗舰店设计
作者:胡宇嘉


Content precedes design. Design in the absence of content is not design, it’s decoration.
内容先于设计。没有内容的设计不是设计,而是装饰。
- Jeffrey Zeldman
时间总是过得很快,本次课程到现在已经完美收官
大家共同见证了彼此的努力和进步
相信未来我们会做得更好!
以上就是本次线上展览全部内容
再次感谢本次课程的任课老师孙小童老师
END
敬请期待.......
编辑:张翘楚